ADD-ON DE LEITE
01. Visão Geral
1. Visão Geral
Este produto tem como objetivo forneceder uma gestão completa do Ciclo de Compra/Beneficiamento do Leite em laticínios, onde dentre os seus processos, permite variados controles como:
- Coleta de Leite
- Recebimento do Leite
- Análises Laboratoriais
- Conta Corrente produtor / fechamento produtor
- Tabelas de Preço
- Vazão de veículo
- Notificações gerais ao produtor via Workflkow
- Análises de Exames Rebanho
- Vacinação Rebanho;
- Fabricação de queijos
- Fabricação de soro
O ciclo da gestão do addon inicia na coleta do leite no produtor, que segue para o registro do recebimento desta coleta no ERP.
A partir do recebimento, outros sub-processos são efetuados tais como: registro motorista/produtor, análise laboratorial do leite e consequentemente, movimen- tações na conta corrente do produtor.
O produto já está adequado a Normativa 62 do MAPA (% Gordura, % Proteina, % Lactose, % Solidos, % ESD, % CSS, % CBT).
-
Ciclo de Cotação:
- Geração e envio automático de cotações aos fornecedores.
- Cadastro de e-mails de fornecedores (quando necessário).
- Atualização automática via workflow e manual dos preços.
- Análise e geração do pedido de compra.
-
Comunicações Automáticas:
- Envio de cotações aos fornecedores com link de acesso.
- Notificação ao comprador sobre cotações enviadas/finalizadas.
- Envio do pedido de compra ao fornecedor.
-
Gestão e Controle:
- Verificação automática de cotações vencidas (schedule).
- Reenvios manuais de cotações e pedidos.
- Suporte a múltiplos destinatários de workflow.
-
Funcionalidades de Apoio:
- Cadastro integrado de e-mails de fornecedores.
- Atualizações manuais e automáticas.
- Interface para análise comparativa de cotações.
O sistema automatiza todo o fluxo desde a cotação até o pedido de compra, com comunicação integrada entre compradores e fornecedores.
02. Procedimentos para a implementação do Addon
2. Procedimentos para a implementação do Addon
Importante:

PRÉ-REQUISITOS:
Este pacote requer as seguintes configurações no Servidor ERP Protheus:
1. Configuração do serviço de Workflow e conta de e-mail de workflow no módulo Configurador;
2. Configuração do serviço HTTP no .INI do Servidor Protheus;
Exemplo:
[HTTP]
enable=1
port=8089
PATH=C:\P11\Protheus_Data\web
;----------------------------------------
; JOB WORKFLOW VIA LINK
;----------------------------------------
[192.168.1.151:8089]
ENABLE=1
PORT=8089
PATH=C:\P11\Protheus_Data\web
ENVIRONMENT=desenvolvimento
RESPONSEJOB=JOB_WF_LINK
[JOB_WF_LINK]
TYPE=WEB
SIGAWEB=WF
ENVIRONMENT=desenvolvimento
INSTANCES=3,5
INSTANCENAME=WF
ONSTART=STARTWEBEX
ONCONNECT=CONNECTWEBEX
ONEXIT=FINISHWEBEX
PREPAREIN=01,01
3. Redirecionamento do DNS para acesso ao link do workflow (https://dominio.com.br) na porta HTTP configurada;
4. Liberação de Firewall para a porta HTTP do Servidor Protheus;
5. Copiar MENU sigaesp1.xnu para past de menus;
COMPATIBILIZADOR:
Baixar e descompactar o pacote de instalação do ADD-ON (F007A);
1. Copiar a pasta \FSW999\UPD007\A\DADOS para o rootpath (protheus_data);
2. Aplicar o patch contido na pasta \FSW999\UPD007\A\PATCH (tttp110_007A);
3. Ajustar arquivo SX2LAT.DTC nome das tabelas conforme dicionário.
4. Ajustar arquivo SX3LAT.DTC grupo de campos 001, 002, e 033 conforme tamanho no dicionário.
5. Executar o compatibilizador U_UPD007A através do remote:
03. Arquivos do Workflow
3. Arquivos do Workflow
Copiar os seguintes arquivos do Pacote para a pasta de trabalho do Workflow (protheus_data\workflow), configurado através do parâmetro MV_WFDIR:
| Arquivo | Descrição |
|---|---|
| ltcad014.htm | Diferença entre Plataforma e Coletas uMov.me. |
| ltcad015.htm | Abertura/Fechamento de Plataforma |
Copiar os seguintes arquivos do Pacote para a pasta WEB (protheus_data\web), configurada através do parâmetro MV_WFDHTTP:
| Arquivo | Descrição |
|---|---|
| logototvs.png | Imagem logotipo da TOTVS. |
| lgmidEEFF.png | Imagem logotipo da Empresa EE (Empresa = 01) FF (Filial = 01). Tamanho padrão para a imagem 110 x 110 Pixels. |
04.Pontos de entrada específicos
04. Pontos de entrada específicos
Implementar os seguintes pontos de entrada com chamada à rotina específica do Pacote:
| Nome | Chamada |
|---|---|
| MA120BUT | Local aBotoes := U_P002A01("MA120BUT"). |
| MA150BUT | Local aBotoes := U_P002A01("MA150BUT"). |
| MT120FIM | U_P002A01("MT120FIM",PARAMIXB). |
| MT130WF | U_P002A01("MT130WF",PARAMIXB). |
| MT150GET | U_P002A01("MT150GET"). |
| MT150GRV | FU_P002A01("MT150GRV", PARAMIXB). |
| MT160WF | U_P002A01("MT160WF",PARAMIXB). |
05. Rotinas personalizadas específicas do Pacote
5. Rotinas personalizadas específicas do Pacote
Funções personalizadas contidas no pacote:
O pacote disponibilizará as seguintes rotinas/funções personalizadas no ambiente aplicado:
| Função | Descrição |
|---|---|
| M002A01 | Função responsável pelo retorno do Workflow de Cotação. |
| M002A02 | Função JOB responsável pela verificação das Cotações de Compra vencidas sem retorno do Fornecedor. |
| P002A01 | Rotina centralizadora para implementação de Pontos de Entrada do módulo de Compras. |
| W002A01 | Função responsável pelo envio do Workflow aos Fornecedores (LINK COTACAO). |
| W002A02 | Função responsável pela geração do Workflow da Cotação de Compra (formulário HTML). |
| W002A03 | Função responsável pelo envio do Workflow de Confirmação ao usuário Comprador informando que a Cotação foi enviada para os Fornecedores. |
| W002A04 | Função responsável pelo envio do Workflow de Aviso ao usuário Comprador que as Cotações já foram atualizadas. |
| W002A05 | Função responsável pelo envio do Workflow de Aviso ao usuário Comprador informando que existem Cotações Vencidas em aberto sem proposta. |
| W002A06 | Função responsável pela geração do Workflow do Pedido de Compra e envio ao Fornecedor. |
| X002A01 | Rotina centralizadora de Funções Genéricas do ADD-ON: CADMAIL: Tela para cadastrar E-MAIL do Fornecedor. |
| UPD00201 | Programa compatibilizador do Dicionário de Dados para aplicação do ADD-ON. |
06. Campos (SX3)
6. Campos (SX3)
No “Configurador (SIGACFG)”, opção “Ambiente/Base de Dados/Dicionário/Base de Dados” (CFGX031), serão criados os seguintes campos:
Campo A2_X_WFC
| Tipo | C | Ordem | - | Tamanho | 1 | Decimal | 0 | Formato | @! |
|---|---|---|---|---|---|---|---|---|---|
| Contexto | Real | Propriedade | Alterar | Obrigatório | N | Browse | N | ||
| Título | Envia Cotac. | ||||||||
| Descrição | Envia Cotação de Compra? | ||||||||
Help
Indica se o fornecedor pode receber cotacao de precos via workflow? (S=Sim, N=Não).
Configurações adicionais
| F3 | - |
|---|---|
| Modo Edição | - |
| Val. Usuário | - |
| Lista Opções | S=Sim;N=Não |
| Inicializador | S |
| Ini. Browse | - |
Campo C8_X_TP
| Tipo | C | Ordem | - | Tamanho | 1 | Decimal | 0 | Formato | @! |
|---|---|---|---|---|---|---|---|---|---|
| Contexto | Real | Propriedade | Visualizar | Obrigatório | N | Browse | N | ||
| Título | Tipo Atual. | ||||||||
| Descrição | Tipo da atualização | ||||||||
Help
Tipo de atualização da cotação: 1=SISTEMA; 2=WORKFLOW.
Configurações adicionais
| F3 | - |
|---|---|
| Modo Edição | - |
| Val. Usuário | - |
| Lista Opções | - |
| Inicializador | - |
| Ini. Browse | - |
Campo C8_X_IDUSR
| Tipo | C | Ordem | - | Tamanho | 6 | Decimal | 0 | Formato | @! |
|---|---|---|---|---|---|---|---|---|---|
| Contexto | Real | Propriedade | Visualizar | Obrigatório | N | Browse | N | ||
| Título | ID User | ||||||||
| Descrição | ID do usuario da cotação | ||||||||
Help
Código do usuario comprador que gerou a cotação de compra.
Configurações adicionais
| F3 | - |
|---|---|
| Modo Edição | - |
| Val. Usuário | - |
| Lista Opções | - |
| Inicializador | - |
| Ini. Browse | - |
Campo C8_X_MAIL
| Tipo | C | Ordem | - | Tamanho | 60 | Decimal | 0 | Formato | @! |
|---|---|---|---|---|---|---|---|---|---|
| Contexto | Real | Propriedade | Visualizar | Obrigatório | N | Browse | N | ||
| Título | E-mail Cotac | ||||||||
| Descrição | E-mail de envio da Cotac. | ||||||||
Help
E-mail para quem foi enviada a cotação de compra.
Configurações adicionais
| F3 | - |
|---|---|
| Modo Edição | - |
| Val. Usuário | - |
| Lista Opções | - |
| Inicializador | - |
| Ini. Browse | - |
Campo C8_X_WFV
| Tipo | C | Ordem | - | Tamanho | 1 | Decimal | 0 | Formato | @! |
|---|---|---|---|---|---|---|---|---|---|
| Contexto | Real | Propriedade | Visualizar | Obrigatório | N | Browse | N | ||
| Título | WF Aviso? | ||||||||
| Descrição | WF Aviso foi enviado? | ||||||||
Help
Indica se foi enviado workflow de aviso de cotações vencidas em aberto para o usuário comprador (S=Sim, N=Não).
Configurações adicionais
| F3 | - |
|---|---|
| Modo Edição | - |
| Val. Usuário | - |
| Lista Opções | - |
| Inicializador | - |
| Ini. Browse | - |
Campo C8_X_OBSF
| Tipo | C | Ordem | - | Tamanho | 50 | Decimal | 0 | Formato | @! |
|---|---|---|---|---|---|---|---|---|---|
| Contexto | Real | Propriedade | Alterar | Obrigatório | N | Browse | N | ||
| Título | Obs. Fornec. | ||||||||
| Descrição | Observações do Fornecedor | ||||||||
Help
Observações do Fornecedor na atualização via workflow da cotação
Configurações adicionais
| F3 | - |
|---|---|
| Modo Edição | - |
| Val. Usuário | - |
| Lista Opções | - |
| Inicializador | - |
| Ini. Browse | - |
Campo E4_X_WFC
| Tipo | C | Ordem | - | Tamanho | 1 | Decimal | 0 | Formato | @! |
|---|---|---|---|---|---|---|---|---|---|
| Contexto | Real | Propriedade | Alterar | Obrigatório | N | Browse | N | ||
| Título | Envia Cotac. | ||||||||
| Descrição | Envia na Cotação Compra? | ||||||||
Help
Indica se enviará a condição de pagamento no workflow de cotação de compra para o fornecedor (S/N).
Configurações adicionais
| F3 | - |
|---|---|
| Modo Edição | - |
| Val. Usuário | - |
| Lista Opções | S=Sim;N=Não |
| Inicializador | - |
| Ini. Browse | - |
07. Parâmetros (SX6)
7. Parâmetros (SX6)
No “Configurador (SIGACFG)”, opção “Ambiente/Cadastros/Parâmetros” (CFGX017), configurar os seguintes parâmetros:
| Nome | Tipo | Descrição | Conteúdo |
|---|---|---|---|
| MV_X002000 | Lógico | Habilita ADD-ON de cotação via Workflow Compras. | .T. |
| MV_WFBRWSR | Caracter | IP ou nome do servidor HTTP. EX: http://localhost:8080/web. | - |
| MV_WFDHTTP | Caracter | Diretório do servidor HTTP. EX: \web. | - |
08. Manual de operação
8. Manual de operação
Este ADDON tem por objetivo realizar os processos para controle de entrada de leite em Laticínios, abaixo pontos que são abordados:
- Coleta leite do Produtor
- Análise laboratorial
- Movimentação estoque de entrada de leite
- Pagamento Produtores
- Pagamento Transportadores
- Emissão Nota Fiscal Produtores
- Normativa 62
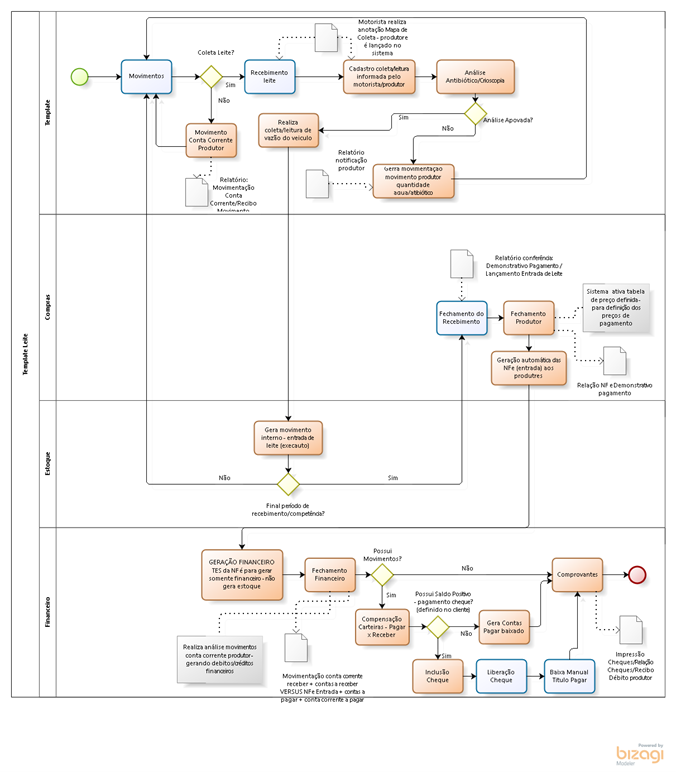
1. FLUXO DO PROCESSO:

2. PRINCIPAIS CADASTROS
- FORNECEDOR
Cadastrar os fornecedores, campos específicos abaixo:



- CLIENTES
Amarração Cliente x Fornecedor para geração contas a receber

- TRANSPORTADORAS:
Devem ser cadastrados transportadores interno/externo, sistema não gera movimento para pagamento, somente gera relatório auxiliar de movimentos. Se tiver adiantamentos deve-se ser informado Fornecedor no cadastro para sistema identificar movimentação no financeiro em aberto. - VEÍCULO:
Cadastro Padrão - MOTORISTA:
Cadastro Padrão - TES:
1) Cadastrar as TES, analisando pontos abaixo (pré-definida já);
1) Uma TES que não movimente estoque/duplicata SIM/Contribuição Social=SIM; - TIPO MOVIMENTAÇÃO ESTOQUE:
2) 001 – Entrada – pré-definida já;
3) 501 – Saída – pré-definida já; - NATUREZA FINANCEIRA:
4) TÍTULO PAGAR – pré-definida já;
5) TÍTULO RECEBER – pré-definida já;
6) CHEQUE SOBRE-TÍTULO A PAGAR – pré-definida já;
2.1 CADASTROS ESPECIFICOS ADD-ON
- LINHA (PRODUTORES X LINHA):
Um Transportador x N Linhas, podendo no movimento gerar para outro transportador.

- Problemas:
- Produtor troca de linha – deve ser deletado da linha origem e incluído na linha destino – sistema no fechamento do produtor vai gerar uma NF da linha origem (se houver movimento) e outra NF na destino.
TABELA DE PREÇO (Preços x Faixa): Pode-se definir preços por faixa de coleta ou exceções por Produtor.

Atualização de Preço definida:

Atualização de preço automatizada por exceções:

- Cadastro de equipamentos: somente informativo.
- Produtores x Equipamentos: somente informativo.
- Período de Movimento: Valida lançamento de conta corrente e coleta produtor– após fechamento financeiro sistema encerra período de movimentação = FECHADO.
RELATÓRIOS:
1) PRODUTORES X EQUIPAMENTOS (informativo);
2) PLANILHA PARA COLETA DE LEITE (relatório para o transportador alimentar as quantidades na coleta com produtor);
3) Análises Normativa 62;
4) Resultado Análise (n62) ;
3. NORMATIVA 62
Em Atualizações -> Analises -> Normativa 62
Informa os dados por produtor do retorno das análises da CONFEPAR, essas informações são disponibilizadas pela CONFEPAR.

Processo de importação do CSV (Deve-se enviar o coletor de leite por produtor tendo impresso no coletor o Nome do Produtor e o código do Protheus deste produtor (Fornecedor)):



Relatórios:
Relatórios -> Análise -> Análises Normativa 62.
Relatórios -> Análise -> Resultado Análise (n62) – utilizado para entregar ao produtor.
4. ANÁLISE INTERNA
Em Atualizações -> Analises -> Coletas a Campo.
Inclusão dos resultados das análises internas.
Pré-requisito: tem que ser lançada coleta de leite dos produtores antes de cadastrar Coletas a Campo.
5. ANÁLISE EXAMES REBANHO
Processo para atender as normas do ministério da saúde, meramente informativo.
Em Atualizações -> Análises -> Exames Rebanho.
Relatório: Em Relatórios -> Análises -> Relação Exames Rebanho.
6. ANÁLISE F/Q Produto Final
Análise pós-produção para controle de qualidade informativo.
Em Atualizações -> Análises -> F/Q Produto Final.
Relatório: Em Relatórios -> Análises -> Análise F/Q Produto Final.
7. FABRICAÇÃO DE QUEIJO
Análise pós-produção para controle de qualidade informativo.
Em Atualizações -> Análises -> Fabricação Queijo.
Relatório: Em Relatórios -> Análises -> Análise Fab. Queijos.
8. CONTROLE DE VISITAS
Controle de visitas de técnicos aos produtores.
Em Atualizações -> Análises -> Controle de Visitas.
Relatório: Em Relatórios -> Análises -> Relatório de Visitas.
9. CONTROLE DE VACINAÇÃO
Controle de vacinação dos produtores.
Em Atualizações -> Análises -> Controle de Vacinação.
Relatório: Em Relatórios -> Análises -> Controle de Vacinação.
10. MOVIMENTOS DE LEITE
10.1 Movimento Transportadores (Coleta)
Quando transportador chegar na instituição, o mesmo vem com o relatório de Coleta alimentado com as coletas dos produtores, neste momento geramos a inclusão do sistema. Podendo ser coletado LEITE ou SORO.
Em Atualizações -> Movimentos -> Mov. Transportador.

Quando coletado Leite, sistema já gera movimentação interna (Estoque) da entrada do leite. Quando coletado Soro, sistema não gera Entrada de Estoque / pois haverá recebimento de Nota Fiscal de Entrada – pois é recebido de Empresas e não de produtores.
Observações:
1) Quando existe duas coletas ao mesmo produtor no dia, tem que gerar dois movimentos no sistema;
2) Neste momento o sistema gera movimento no Estoque – caso houver produto infectado, deve ser informado quantidade que está em boa qualidade;
Aba análises é meramente informativo.
Processo de análise das entradas:


Processo realiza análise por tanque do veículo e não transportador – somente informativo.
Processo de Produto infectado:
Deve ser lançado no movimento do produtor a quantidade Zerada de Leite no produtor que gerou contaminação e os produtores do mesmo tanque – quando contamina toda carga colocar uma quantidade simbólica.
Na inclusão do movimento transportador, tem que ser informado somente a quantidade dos tanques não contaminados, quando for caminho que tenha somente 1 tanque, a carga está completamente contaminada desta forma lança quantidade 1, comente para gerar movimento no sistema e gera-se amarração de contaminação, no processo abaixo:


Observações:
Sistema não gera o controle financeiro de pagamento dos produtores que tinham coleta no tanque, porém que o leite está em boa qualidade (contas a pagar) e contrapartida geração do recebimento financeiro (contas a receber) referente ao originador da contaminação – esse processo é controlado fora do sistema/manualmente.
Relatório: Em Relatórios -> Análises -> Controle de Vacinação
Em Relatórios -> Análises -> Demonstrativo Pagto Transp.
11. MOVIMENTO PRODUTOR (COLETA)
Em Atualizações -> Movimentos -> Movimento Produtor
Pré-requisito: Deve ser cadastrado Períodos de Movimentos para poder cadastrar Movimento Produtor. Abaixo tela de cadastro:


Após cadastro do Movimento Produtores, conseguimos lançar Análise de Coletas a Campo, como imagem abaixo:

Em Ações Relacionadas -> Atualizar Será apresentada a tela abaixo.

Relatório: Em Relatórios -> Movimentos -> Relação Pagamento Prod.
12. ROMANEIO BALANÇA
Em Atualizações -> Movimentos -> Romaneio Balança
Controle portaria de veículo de transporte, gerando pesagem dos veículos, entrada e saída. Abaixo tela de movimento:

Exemplo movimento de Entrada com pesagem:

Exemplo movimento de Saida com pesagem referente a entrada anterior:
- Quando realizamos a saída referente a uma entrada anterior – caso não gerar os movimentos auxiliares serão gerados os alertas abaixo:


- Saída de queijo:

Observações:
1) Quando gerado uma ENTRADA de LEITE (somente Leite), sistema gera movimento do transportador, consequentemente movimenta estoque com esta mercadoria.
2) Quando houver contaminação total do caminhão deve estornar a entrada do caminhão – quando contaminação for em somente um tanque (quando houver mais de um tanque) faz lançamento normal – pois o veículo vai ainda estar abastecido do Leite contaminado.
Processo gera análise de tanque como segue abaixo:


Processos complementares da rotina:
1) Movimento Produtores:

13. CONTA CORRENTE
Em Atualizações -> Movimentos -> Conta Corrente
É gerado movimentos a pagar/receber dos produtores e transportadores (adiantamentos/vales/etc.)

Observações:
Data de vencimento é calculado pela condição pagamento definida no produtor.
Relatório: Em Relatórios -> Movimentos -> Demonstrativo Pagto Prod.
- Analisar parâmetro Vencimento de / Vencimento Até – pois irá analisar Contas a Receber/Pagar deste período
- GERAR O RELATÓRIO ANTES DO FECHAMENTO PRODUTOR – pois com fechamento considera valores errados referente ao título a pagar da nf de entrada.
14. FECHAMENTO PRODUTOR
Em Atualizações -> Fechamento -> Produtores
Geração do Fechamento Produtor, no qual considera todos os movimentos de entrada de leite para geração das Notas Fiscais de Entrada.
Abaixo parâmetro específico a ser analisado:

- Este parâmetro deve sempre ser definido como Tabela – será revisto essa opção para deixar fico.


- Neste momento seleciona-se a série da Nf-e a ser gerada – todas as Nf-e geradas neste fechamento (processo) será considerada essa série e irá incrementar a numeração automaticamente/sequencialmente.
- Deve existir sempre movimento no dia primeiro – pois se fazer fechamento e rodar novamente e não tiver lançamento no dia primeiro sistema realiza novo fechamento gerando duplicidade. (DEVE SER CORRIGIDO).
Será gerado Nf-e entrada para gerar financeiro a Pagar aos produtores.
ESTORNO FECHAMENTO PRODUTOR: 1) Excluir Nf-e referente ao fechamento – sistema habilita automaticamente os movimentos de entrada de leite para novo fechamento.
15. FECHAMENTO FINANCEIRO
Em Atualizações -> Fechamento -> Financeiro
Geração do Fechamento Financeiro, no qual considera todos os movimentos contas a Receber/Pagar (Financeiro) Produtor + Conta Corrente Pagar/Receber (ADD-ON) Produtor.
Parâmetros específicos cheque:

- Caso produtor estiver definido no cadastro de fornecedor para receber em cheques, o fechamento vai considerar esses parâmetros para gerar os cheques ao banco definido – considerando numeração informada e tendo opção de numerar automaticamente/sequencial – caso não automático sistema gera tela para informar numeração de cada cheque.
- Caso cliente utilize mais de um banco para pagamento de cheque – deve ser criado condições de pagamento para separar produtores do Banco X e produtores do Banco Y, vinculando Condição pagamento específica – desta forma os últimos dois parâmetros da rotina são de Condição de Pagamento – podendo tratar essa opção de geração de cheques.
- Os parâmetros de data devem ser sempre referentes ao mês sequente do mês de movimento – pois todos os movimentos de Conta Corrente devem ser movimentados com VENCIMENTO no mês seguinte – assim como o financeiro do Fechamento Produtor é gerado para o mês seguinte dos movimentos.
-
Após geração fechamento – caso tenha pagamento de produtor com Cheques ir à rotina padrão: FINANCEIRO/RELATORIO/CONTAS A PAGAR/IMPRESSAO DE CHEQUES;
-
ESTORNO FECHAMENTO FINANCEIRO: 1) Estorno Cheque (Manual).
2) Estorno compensações (Manual).
3) Estorno Títulos (Manual).
4) Alterar via SDU ZLB.
5) Realizar novo fechamento.
16. RELATÓRIOS FECHAMENTO
- 1) Relatório Conta Corrente.
- 2) Relatório Lançamento Entradas Leite (Conferência dos recebimentos).
- 3) Demonstrativo Pagamento Produtor.
- 4) Fechamento Produtor.
- 5) Fechamento Financeiro.
- 6) Geração dos Cheques/Depósitos.
- 7) Pagamento Depósito (Extrato Financeiro de títulos a pagar a produtores por linha).
- 8) Demonstrativo Pagamento Transportador.
- 9) Relação pagamentos Transportador.
- 10) Mapas de Entrega (Demonstrar movimentos pro Transportador caso necessário).