Ir para o conteúdo

Plugin Integração TOTVS CRM

01. Visão Geral

1. Visão Geral

Webservice para integração entre o ERP Protheus x TOTVS CRM

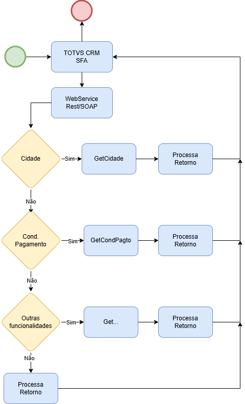
A plataforma de SFA da TOTVS CRM tem a característca que os dados/grupo de informações necessários para efetuar a integração com o Protheus é parametrizado diretamente na plataforma da TOTVS CRM.

A plataforma da TOTVS CRM consome um WebService onde é disponibilizado uma rotina genérica que dá acesso a diversas informações.

A chamada para o consumo do WebService é feita pelo lado da plataforma da TOTVS CRM

Este ADD-ON tem por objetivo permitir a integração da Plataforma de SFA da TOTVS CRM com o Protheus, permitindo a troca de informações entre as plataformas.

Disponibiliza função genérica de busca de dados na base do cliente para que a plataforma da TOTVS CRM tenha possibilidade de ter acesso a várias informações como:

  • Consultar Cidade
  • Consultar Condicao Pagamento
  • Consultar Cliente
  • Consultar Cliente x Contato
  • Consultar Estoque
  • Consultar Filial
  • Consultar Grupo Produto
  • Consultar Nota Fiscal
  • Consultar Nota Fiscal x Produto
  • Consultar Pais
  • Consultar Pedido
  • Consultar Pedido x Produto
  • Consultar Produto
  • Consultar Tabela Preco
  • Consultar Tabela Preco x Produto
  • Consultar Titulo Receber
  • Consultar Unidade Federativa
  • Consultar Unidade Medida
  • Consultar Vendedor
  • Consultar Vendedor Cliente
  • Consultar Tipo Cliente
  • Consultar Tipo Nota Fiscal
  • Consultar Tipo Frete Pedido
  • Consultar Tipo Operacao x Item Pedido
  • Consultar Tipo Titulo
  • Consultar TES
  • Consultar Metas Vendas
  • Consultar Nota Fiscal Devolução
  • Consultar Nota Fiscal Devolução x Produto
  • Consultar Categoria Produto
  • Consultar Categoria Produto x Produtos ou Grupos
  • Consultar Veiculo Oficina
  • Consultar Ordem Servico Oficina
  • Consultar Contrato Parceria
  • Consultar Transportadora
  • Consultar Regra Negocio
  • Consultar Documento Carga GFE
  • Consultar Emitente GFE
  • Consultar Frete GFE
02. Menu

2. Menu

A plataforma da TOTVS CRM consome um WebService onde é disponibilizado uma rotina genérica que dá acesso a diversas informações.

03. Fluxo Operacional

3. Fluxo Operacional

Fluxo Operacional

04. Rotinas personalizadas específicas do Pacote

4. Rotinas personalizadas específicas do Pacote

Funções personalizadas contidas no pacote:

Função Descrição
C011A01 Rotina Automática para INCLUSÃO de Contratos de Parceria.
M011A01 Rotina para reprocessar Pedidos B2B que nao geraram financeiro.
P011A01 Rotina centralizadora para implementação de Pontos de Entrada do ADD-ON de Integração SFA TOTVS CRM
S011A01 WebService para integração com sistema Força de Vendas x Protheus - Exportação de Cadastros
S011A02 WebService para integração com sistema Força de Vendas x Protheus - Importação de: Pedido Venda / Pedidi Venda Exportação / Contrato de Parceria / Cliente / Contato /
S011A03 WebService para integração com sistema Força de Vendas x Protheus - GetImposto / Consulta Genérica
S011A04 WebService para integração com sistema Força de Vendas x Protheus - Incluir Orçamento
S011A05 WebService REST para integração com sistema Força de Vendas x Protheus - Incluir Pedido de Venda
S011A06 WebService REST para integração com sistema Força de Vendas x Protheus - Consulta XML
UPD011AT Compatibilizar Triggers especificas
X011A01 Rotina centralizadora das funções customizadas referente ao
UPD011A Programa compatibilizador do Dicionário de Dados para aplicação do ADD-ON.
05.Pontos de entradas disponiveis para desenvolvimento

5. Pontos de entradas disponiveis para desenvolvimento

Nome PES011A1
Descrição Ponto de entrada para filtro de dados chamado em todos os métodos que retornam dados de cadastros do ERP.
Programa Fonte TODOS
Parâmetros cMetodo: nome do método que está sendo executado, exemplo: “GetProduto”
Retorno cExp: expressão de filtro em sintaxe SQL que será inserido na cláusula WHERE para filtro dos dados.
Exemplo
ADVPL PES011A1

User Function PES011A1()

Local cMetodo := Upper( PARAMIXB[1] )
Local cRet := ""

Do Case
Case cMetodo == "GETCIDADE"
   cRet := "CC2_EST IN ('PR','SP')"
Case cMetodo == "GETPRODUTO"
   cRet := "B1_TIPO <> 'GG' "
EndCase

Return(cRet)
Nome PES011A2
Descrição Ponto de entrada chamado em três locais distintos do método/rotina de inclusão do pedido de venda, utilizando os seguintes identificadores: - VLDANTES: início da rotina para validar se continua ou não.
- ACABEC: após preencher o vetor aCabec (cabeçalho do pedido) para tratamento complementar sobre os campos do vetor. - AITEM: após preencher o vetor aItem (itens do pedido) para tratamento complementar sobre os campos do vetor, disparado para cada item.
Programa Fonte TODOS
Parâmetros PARAMIXB[1]: identificador do local que está chamando o ponto de entrada, sendo: "VLDANTES", "ACABEC", "AITEM", "APOSPEDIDO".

"VLDANTES":
  • PARAMIXB[2]: ponteiro para a estrutura de entrada (INPedido)
  • PARAMIXB[3]: ponteiro para o vetor de mensagens (aMsg), sendo:
    1. aMsg[1]: Tipo da mensagem;
    2. aMsg[2]: Código do campo ou validação que gerou o erro;
    3. aMsg[3]: Mensagem detalhada do erro;
"ACABEC"
PARAMIXB[2]: ponteiro para a estrutura vetor do cabeçalho (aCabec)
"AITEM"

PARAMIXB[2]: ponteiro para a estrutura vetor dos itnes (aItem)
"APOSPEDIDO": PARAMIXB[2]: número do pedido incluído (C5_NUM)
Retorno Nil
Exemplo
ADVPL PES011A6

User Function PES011A6()

Local cMetodo := PARAMIXB[1] // Nome do método que chamou o PE
Local oXML    := PARAMIXB[2] // Objeto XML do registro posicionado

If Upper(Alltrim(cMetodo)) == "GETCLIENTE"
   If SA1->A1_X_ATIVO == "N"
      oXML:A1_MSBLQL := "1"
   Endif
Endif

Return
Nome PES011A3
Descrição Ponto de entrada para filtro de dados chamado em todos os métodos que retornam dados de cadastros do ERP.
Programa Fonte TODOS
Parâmetros cMetodo: nome do método que está sendo executado, exemplo: “GetProduto”
Retorno Array: deve retornar um array bi-dimensional no formato CAMPO e CONTEUDO.
Exemplo
ADVPL PES011A3

User Function PES011A3()

Local aRet := {}
Local cMetodo := PARAMIXB[1]

If Upper(Alltrim(cMetodo)) == "GETPEDIDO"
    aAdd( aRet, { "C5_X_CPO1", Alltrim(SC5->C5_X_CPO1) } )
    aAdd( aRet, { "C5_X_CPO2", SC5->C5_X_CPO2 } )
    aAdd( aRet, { "C5_X_CPO3", dDatabase } )
Endif

Return(aRet)
Nome PES011A4
Descrição Ponto de entrada para alterar e manipular os dados retornados pelos métodos.
OBS: inicialmente atende somente o método GETTIPOPEDIDO.
Programa Fonte TODOS
Parâmetros PARAMIXB[1]: nome do método que está sendo executado, exemplo: “GetProduto”
PARAMIXB[2]: referência ao array aDADOS já populado pelo método.
Retorno Array: deve retornar um array bi-dimensional no formato cCODIGO, cCONTEUDO.
Exemplo
ADVPL PES011A4

User Function PES011A4()

Local cMetodo := PARAMIXB[1]
Local aDados  := PARAMIXB[2]

Do Case
Case Upper(Alltrim(cMetodo)) == "GETTIPOPEDIDO"

   aDados := {} // Limpa os dados padroes para adicionar os específicos
   aAdd( aDados, { "VC", "VENDA"       } )
   aAdd( aDados, { "BO", "BONIFICACAO" } )
EndCase

Return(aDados)
Nome PES011A6
Descrição Ponto de entrada para alterar as TAGs do XML antes de exportar, executado para cada registro posicionado.
A tabela do método já está posicionada no registro, não desposicionar.
O conteúdo das TAGs do objeto XML pode ser alterado diretamente.
Programa Fonte TODOS
Parâmetros PARAMIXB[1]: Nome do método que chamou o PE, exemplo: “GetCliente”
PARAMIXB[2]: Objeto XML do registro posicionado
Retorno Nil
Exemplo
ADVPL PES011A6

User Function PES011A6()

Local cMetodo := PARAMIXB[1] // Nome do método que chamou o PE
Local oXML    := PARAMIXB[2] // Objeto XML do registro posicionado

If Upper(Alltrim(cMetodo)) == "GETCLIENTE"
   If SA1->A1_X_ATIVO == "N"
      oXML:A1_MSBLQL := "1"
   Endif
Endif

Return
06.Pontos de entradas padrões

6. Pontos de entradas padrões

Nome Descrição Implementação
M410STTS Ponto de Entrada na inclusão/alteração do Pedido de Vendas. Faturamento
ADVPL M410STTS
  
User Function M410STTS()

If ExistBlock("P013A01")
    U_P013A01("M410STTS")
EndIf

Return()
M460FIM Ponto de Entrada no final da emissão da Nota Fiscal de Saída. Faturamento
ADVPL M460FIM
  
User Function M460FIM()

If ExistBlock("P013A01")
    U_P013A01("M460FIM")
EndIf

Return()
MA410MNU Ponto de Entrada para inclusão de opções de menu no Pedido de Vendas. Faturamento.
ADVPL MA410MNU
  
User Function MA410MNU()

If ExistBlock("P013A01")
    U_P013A01("MA410MNU")
EndIf

Return()
MS520VLD Ponto de Entrada na exclusão da Nota Fiscal de Saída.
ADVPL MS520VLD
  
User Function MS520VLD()

Local lRet := .T.
If ExistBlock("P013A01")
     U_P013A01('MS520VLD')
EndIf

Return(lRet)
MT410ACE Ponto de Entrada executado antes da apresentação da Tela do Pedido de Vendas. Faturamento.
ADVPL MT410ACE
  
User Function MT410ACE()

Local lRet := .T.

If ExistBlock("P013A01")
     U_P013A01(MT410ACE)
EndIf

Return(lRet)
MT410TOK Ponto de Entrada usado para validação total do pedido de venda.
ADVPL MT410TOK
  
User Function MT410TOK()

Local lRet   := .T.

If ExistBlock("P013A01")
    lRet := U_P013A01("MT410TOK", PARAMIXB)
EndIf

Return lRet
M410PVNF Ponto de Entrada executado durante o faturamento do pedido de venda através da rotina MATA410.
ADVPL M410PVNF
  
User Function M410PVNF()

Local lRet := .T.

If ExistBlock("P013A01")
     lRet := U_P013A01("M410PVNF", PARAMIXB)
EndIf

Return(lRet)
SF2520E Ponto de Entrada executado durante a exclusão de notas de saída
ADVPL SF2520E
  
User Function SF2520E()

If ExistBlock("P013A01")
    U_P013A01("SF2520E")
EndIf

Return()
07. Campos (SX3)

7. Campos (SX3)

Campo Z00_PROCES
Tipo C Ordem 02 Tamanho 8 Decimal 0 Formato @!
Contexto Real Propriedade Alterar Obrigatório S Browse S
Título Funcao
Descrição Funcao

Help

Informe a funcao de WorkFlow.

Configurações adicionais

F3 -
Modo Edição INCLUI
Val. Usuário ExistChav("Z00")
Lista Opções -
Inicializador -
Ini. Browse -
Campo Z00_DESCRI
Tipo C Ordem 03 Tamanho 100 Decimal 0 Formato @!
Contexto Real Propriedade Alterar Obrigatório S Browse S
Título Descricao
Descrição Descricao

Help

Informe a descricao da Funcao.

Configurações adicionais

F3 -
Modo Edição -
Val. Usuário -
Lista Opções -
Inicializador -
Ini. Browse -
Campo Z00_DEST
Tipo C Ordem 04 Tamanho 200 Decimal 0 Formato -
Contexto Real Propriedade Alterar Obrigatório S Browse S
Título Destinat.
Descrição Destinatarios

Help

Informe os destinatarios do Workflow. Para mais de um, utilize (;).

Configurações adicionais

F3 -
Modo Edição -
Val. Usuário -
Lista Opções -
Inicializador -
Ini. Browse -
Campo Z00_USERGI
Tipo - Ordem 05 Tamanho - Decimal - Formato -
Contexto - Propriedade - Obrigatório - Browse -
Título LOG de Inclusão
Descrição -

Help

-

Configurações adicionais

F3 -
Modo Edição -
Val. Usuário -
Lista Opções -
Inicializador -
Ini. Browse -
Campo Z00_USERGA
Tipo - Ordem 06 Tamanho - Decimal - Formato -
Contexto - Propriedade - Obrigatório - Browse -
Título LOG de Alteração
Descrição -

Help

-

Configurações adicionais

F3 -
Modo Edição -
Val. Usuário -
Lista Opções -
Inicializador -
Ini. Browse -
Campo Z01_PROCES
Tipo C Ordem 02 Tamanho 8 Decimal 0 Formato @!
Contexto Real Propriedade Alterar Obrigatório S Browse S
Título Processo
Descrição Codigo do Processo

Help

Informe o codigo do processo (nome da funcao) referente a Alçada.

Configurações adicionais

F3 -
Modo Edição -
Val. Usuário -
Lista Opções -
Inicializador -
Ini. Browse -
Campo Z01_DESCRI
Tipo C Ordem 03 Tamanho 40 Decimal 0 Formato @!
Contexto Real Propriedade Alterar Obrigatório S Browse S
Título Descricao
Descrição Descricao do Processo

Help

Descricao do Processo

Configurações adicionais

F3 -
Modo Edição -
Val. Usuário -
Lista Opções -
Inicializador -
Ini. Browse -
Campo Z01_SEQ
Tipo C Ordem 04 Tamanho 2 Decimal 0 Formato 99
Contexto Real Propriedade Alterar Obrigatório S Browse S
Título Sequencia
Descrição Sequencia

Help

Sequencia

Configurações adicionais

F3 -
Modo Edição -
Val. Usuário -
Lista Opções -
Inicializador -
Ini. Browse -
Campo Z01_TPLIB
Tipo C Ordem 05 Tamanho 1 Decimal 0 Formato @!
Contexto Real Propriedade Alterar Obrigatório S Browse S
Título Tp.Liberacao
Descrição Tipo de Liberacao

Help

Informe o tipo de liberacao que deseja para esta regra de Alcadas:
N = Nivel - Sistema respeitara os níveis configurados, encaminhando para o proximonivel somente após aprovação do nível anterior.
U = Usuario - A liberacao do usuário pode ocorrer individualmente, semconsiderar outros aprovadores constantes na regra.

Configurações adicionais

F3 -
Modo Edição -
Val. Usuário -
Lista Opções N=Nivel; U=Usuario; D=Documento
Inicializador -
Ini. Browse -
Campo Z01_NIVEL
Tipo C Ordem 06 Tamanho 2 Decimal 0 Formato @!
Contexto Real Propriedade Alterar Obrigatório N Browse N
Título Nivel
Descrição Nivel

Help

Informe o nivel (2digitos).

Configurações adicionais

F3 -
Modo Edição aCols[n][2] = 'N'
Val. Usuário -
Lista Opções -
Inicializador -
Ini. Browse -
Campo Z01_TPBUSC
Tipo C Ordem 07 Tamanho 1 Decimal 0 Formato @!
Contexto Real Propriedade Alterar Obrigatório S Browse S
Título Tp. Busca
Descrição Tipo de Busca

Help

Informe o tipo de busca:
E = Entidade - O usuario poderá configurar qualquer tabela do sistema para verificar o aprovador do processo.
U = Usuario - Configuracao de usuário "fixo" como aprovador.

Configurações adicionais

F3 -
Modo Edição -
Val. Usuário -
Lista Opções E=Entidade; U=Usuario
Inicializador -
Ini. Browse -
Campo Z01_IDUSER
Tipo C Ordem 08 Tamanho 6 Decimal 0 Formato @!
Contexto Real Propriedade Alterar Obrigatório N Browse N
Título Aprovador
Descrição Id do Aprovador

Help

Informe o codigo do usuario que seraresponsavel pela aprovação.

Configurações adicionais

F3 USRZ01 (USUARIO ALCADAS)
Modo Edição aCols[n][4]='U'
Val. Usuário UsrExist(M->Z01_IDUSER)
Lista Opções E=Entidade; U=Usuario
Inicializador -
Ini. Browse -
Campo Z01_NMUSER
Tipo C Ordem 09 Tamanho 20 Decimal 0 Formato @!
Contexto Real Propriedade Visualizar Obrigatório N Browse N
Título Nome
Descrição Nome

Help

Nome do Aprovador.

Configurações adicionais

F3 USRZX1 (USUARIO ALCADAS)
Modo Edição aCols[n][nPosTPB]='U'
Val. Usuário UsrExist(M->ZX1_IDUSER)
Lista Opções E=Entidade; U=Usuario
Inicializador -
Ini. Browse -
Campo Z01_INDICE
Tipo N Ordem 10 Tamanho 1 Decimal 0 Formato 9
Contexto Real Propriedade Alterar Obrigatório N Browse N
Título Indice Alias
Descrição Indice Alias

Help

Informe o indice de busca para posicionamento no campo a verificar o aprovador do processo.

Configurações adicionais

F3 -
Modo Edição aCols[n][4]='E'
Val. Usuário -
Lista Opções -
Inicializador -
Ini. Browse -
Campo Z01_CAMPO
Tipo C Ordem 11 Tamanho 10 Decimal 0 Formato @!
Contexto Real Propriedade Alterar Obrigatório N Browse N
Título Campo
Descrição Campo

Help

Informar o campo a ser verificado para selecionar o aprovador, quando selecionado o Tipo de Busca = Entidade.

Configurações adicionais

F3 -
Modo Edição aCols[n][4]='E'
Val. Usuário EXISTCPO("SX3",M->Z01_CAMPO,2)
Lista Opções -
Inicializador -
Ini. Browse -
Campo Z01_EXP
Tipo C Ordem 12 Tamanho 20 Decimal 0 Formato @!
Contexto Real Propriedade Alterar Obrigatório N Browse N
Título Expressao
Descrição Expressao

Help

Podera ser utilizada para criacao de regras diferentes para um mesmo processo. (Utilizar sempre a tabela posicionada no cabecalho do processo.)

Configurações adicionais

F3 -
Modo Edição -
Val. Usuário -
Lista Opções -
Inicializador -
Ini. Browse -
Campo Z01_PROCWF
Tipo C Ordem 13 Tamanho 30 Decimal 0 Formato @!
Contexto Real Propriedade Alterar Obrigatório N Browse N
Título Proc. WF
Descrição Processo WorkFlow

Help

Informe o nome do processo (rdmake) que será responsável por enviar WorkFlow para o controle de alcadas.

Configurações adicionais

F3 Z00
Modo Edição -
Val. Usuário Vazio().OR.ExistCPO("Z00")
Lista Opções -
Inicializador -
Ini. Browse -
Campo Z01_ALIAS
Tipo C Ordem 14 Tamanho 3 Decimal 0 Formato @!
Contexto Real Propriedade Alterar Obrigatório N Browse N
Título Alias
Descrição Entidade (Alias)

Help

Sigla dos arquivos relacionados no processo. Ex: SA1, SB1, SD2, etc...

Configurações adicionais

F3 SX21 (Tabelas Sistema)
Modo Edição -
Val. Usuário Vazio().OR.ExistCpo("SX2")
Lista Opções -
Inicializador -
Ini. Browse -
Campo Z01_STATUS
Tipo C Ordem 15 Tamanho 1 Decimal 0 Formato @!
Contexto Real Propriedade Alterar Obrigatório S Browse S
Título Regra Ativa?
Descrição Regra Ativa?

Help

Informe se a regra esta ativa S=Sim, N=Nao.

Configurações adicionais

F3 -
Modo Edição -
Val. Usuário -
Lista Opções S=Sim; N=Não
Inicializador "S"
Ini. Browse -
Campo Z01_WFAVIS
Tipo C Ordem 16 Tamanho 8 Decimal 0 Formato @!
Contexto Real Propriedade Alterar Obrigatório N Browse N
Título WF Aviso
Descrição WorkFlow Aviso

Help

Informe o nome do processo (rdmake) que seraresponsavel por enviar WorkFlow de aviso da liberacao controle de alcadas.

Configurações adicionais

F3 Z00
Modo Edição -
Val. Usuário -
Lista Opções -
Inicializador -
Ini. Browse -
Campo Z01_WFALIA
Tipo C Ordem 17 Tamanho 3 Decimal 0 Formato @!
Contexto Real Propriedade Alterar Obrigatório N Browse N
Título Alias WF
Descrição Alias WF

Help

Configurações adicionais

F3 SX21 (Tabelas Sistema)
Modo Edição -
Val. Usuário -
Lista Opções -
Inicializador -
Ini. Browse -
Campo Z01_OBS
Tipo MEMO Ordem 18 Tamanho - Decimal - Formato -
Contexto Real Propriedade Alterar Obrigatório N Browse N
Título Observacoes
Descrição Observacoes

Help

-

Configurações adicionais

F3 -
Modo Edição -
Val. Usuário -
Lista Opções -
Inicializador -
Ini. Browse -
Campo Z01_USERGI
Tipo - Ordem 19 Tamanho - Decimal - Formato -
Contexto - Propriedade - Obrigatório - Browse -
Título LOG de Inclusão
Descrição -

Help

-

Configurações adicionais

F3 -
Modo Edição -
Val. Usuário -
Lista Opções -
Inicializador -
Ini. Browse -
Campo Z01_USERGA
Tipo - Ordem 20 Tamanho - Decimal - Formato -
Contexto - Propriedade - Obrigatório - Browse -
Título LOG de Alteração
Descrição -

Help

-

Configurações adicionais

F3 -
Modo Edição -
Val. Usuário -
Lista Opções -
Inicializador -
Ini. Browse -
Campo Z02_COD
Tipo C Ordem 02 Tamanho 6 Decimal 0 Formato @!
Contexto Real Propriedade Visualizar Obrigatório S Browse S
Título Codigo
Descrição Codigo

Help

-

Configurações adicionais

F3 -
Modo Edição -
Val. Usuário ExistChav("Z02")
Lista Opções -
Inicializador GETSXENUM("Z02","Z02_COD")
Ini. Browse -
Campo Z02_APROV
Tipo C Ordem 03 Tamanho 6 Decimal 0 Formato @!
Contexto Real Propriedade Alterar Obrigatório S Browse S
Título Aprovador
Descrição Codigo do Aprovador

Help

Codigo do Aprovador que esta sendo substituído temporariamente.

Configurações adicionais

F3 USR (Usuários)
Modo Edição -
Val. Usuário UsrExist(M->Z02_APROV) .AND. (M->Z02_APROV # M->Z02_SUBST)
Lista Opções -
Inicializador -
Ini. Browse -
Campo Z02_NOME
Tipo C Ordem 04 Tamanho 40 Decimal 0 Formato @!
Contexto Real Propriedade Visualizar Obrigatório S Browse S
Título Nome
Descrição Nome do Aprovador

Help

-

Configurações adicionais

F3 -
Modo Edição -
Val. Usuário -
Lista Opções -
Inicializador -
Ini. Browse -
Campo Z02_DTSAID
Tipo DATA Ordem 05 Tamanho 8 Decimal 0 Formato -
Contexto Real Propriedade Alterar Obrigatório S Browse S
Título Dt. Saida
Descrição Data Saida

Help

-

Configurações adicionais

F3 -
Modo Edição -
Val. Usuário M->Z02_DTSAID > DDATABASE
Lista Opções -
Inicializador -
Ini. Browse -
Campo Z02_DTRET
Tipo DATA Ordem 06 Tamanho 8 Decimal 0 Formato -
Contexto Real Propriedade Alterar Obrigatório S Browse S
Título Dt. Retorno
Descrição Data de Retorno

Help

-

Configurações adicionais

F3 -
Modo Edição -
Val. Usuário M->Z02_DTRET >= M->Z02_DTSAID
Lista Opções -
Inicializador -
Ini. Browse -
Campo Z02_SUBST
Tipo C Ordem 07 Tamanho 6 Decimal 0 Formato @!
Contexto Real Propriedade Alterar Obrigatório S Browse S
Título Substituto
Descrição Codigo Substituto

Help

-

Configurações adicionais

F3 USR (Usuários)
Modo Edição -
Val. Usuário UsrExist(M->Z02_SUBST) .AND. (M->Z02_SUBST # M->Z02_APROV)
Lista Opções -
Inicializador -
Ini. Browse -
Campo Z02_SUBNOM
Tipo C Ordem 08 Tamanho 40 Decimal 0 Formato @!
Contexto Real Propriedade Visualizar Obrigatório S Browse S
Título Nome
Descrição Nome Substituto

Help

-

Configurações adicionais

F3 -
Modo Edição -
Val. Usuário -
Lista Opções -
Inicializador -
Ini. Browse -
Campo Z02_USERGI
Tipo - Ordem 09 Tamanho - Decimal - Formato -
Contexto - Propriedade - Obrigatório - Browse -
Título LOG de Inclusão
Descrição -

Help

-

Configurações adicionais

F3 -
Modo Edição -
Val. Usuário -
Lista Opções -
Inicializador -
Ini. Browse -
Campo Z02_USERGA
Tipo - Ordem 10 Tamanho - Decimal - Formato -
Contexto - Propriedade - Obrigatório - Browse -
Título LOG de Alteração
Descrição -

Help

-

Configurações adicionais

F3 -
Modo Edição -
Val. Usuário -
Lista Opções -
Inicializador -
Ini. Browse -
Campo ZA0_COD
Tipo C Ordem 02 Tamanho 10 Decimal 0 Formato @!
Contexto Real Propriedade Alterar Obrigatório S Browse S
Título Codigo
Descrição Codigo

Help

Codigo do movimento de alçadas

Configurações adicionais

F3 -
Modo Edição -
Val. Usuário -
Lista Opções -
Inicializador -
Ini. Browse -
Campo ZA0_SEQ
Tipo C Ordem 03 Tamanho 2 Decimal 0 Formato @!
Contexto Real Propriedade Alterar Obrigatório S Browse S
Título Sequencia
Descrição Sequencia

Help

Sequencia da movimentação/transferência

Configurações adicionais

F3 -
Modo Edição -
Val. Usuário -
Lista Opções -
Inicializador -
Ini. Browse -
Campo ZA0_DESC
Tipo C Ordem 04 Tamanho 30 Decimal 0 Formato @!
Contexto Virtual Propriedade Visualizar Obrigatório N Browse S
Título Desc. Proc.
Descrição Descricao Processo

Help

Descrição dos processos referentes aos movimentos de alçadas

Configurações adicionais

F3 -
Modo Edição -
Val. Usuário -
Lista Opções -
Inicializador -
Ini. Browse RetField("Z01",1,xFilial("Z01")+ZA0->ZA0_PROCES,"Z01->Z01_DESCRI")
Campo ZA0_DOC
Tipo C Ordem 05 Tamanho 10 Decimal 0 Formato @!
Contexto Real Propriedade Visualizar Obrigatório N Browse S
Título Num. Doc.
Descrição Numero do Documento

Help

Numero do documento que gerou o controle de alcadas.

Configurações adicionais

F3 -
Modo Edição -
Val. Usuário -
Lista Opções -
Inicializador -
Ini. Browse -
Campo ZA0_STATUS
Tipo C Ordem 06 Tamanho 1 Decimal 0 Formato @!
Contexto Real Propriedade Alterar Obrigatório N Browse N
Título Status Aprov
Descrição Status Aprovacao

Help

Status do movimento:
1 - Aguardando Aprovacao
2 - Aguardando Aprov. Nivel Anterior
3 - Aprovado
4 - Transferido p/ outro Aprovador
5 - Reprovado
6 - Nivel Anterior Reprovado

Configurações adicionais

F3 -
Modo Edição -
Val. Usuário -
Lista Opções -
Inicializador -
Ini. Browse -
Campo ZA0_DESCRI
Tipo C Ordem 07 Tamanho 30 Decimal 0 Formato @!
Contexto Real Propriedade Alterar Obrigatório S Browse S
Título Desc. Status
Descrição Descricao Status

Help

Descrição dos status de movimentação de transferência

Configurações adicionais

F3 -
Modo Edição -
Val. Usuário -
Lista Opções -
Inicializador -
Ini. Browse -
Campo ZA0_IDUSER
Tipo C Ordem 08 Tamanho 6 Decimal 0 Formato @!
Contexto Real Propriedade Alterar Obrigatório S Browse S
Título Aprovador
Descrição Aprovador

Help

Usuario aprovador dos movimentos de transferencia

Configurações adicionais

F3 -
Modo Edição -
Val. Usuário -
Lista Opções -
Inicializador -
Ini. Browse -
Campo ZA0_NUSER
Tipo C Ordem 09 Tamanho 30 Decimal 0 Formato @!
Contexto Real Propriedade Alterar Obrigatório S Browse S
Título Nome Aprov.
Descrição Nome Aprovador

Help

Nome do Usuario Aprovador dos movimentos de transferência

Configurações adicionais

F3 -
Modo Edição -
Val. Usuário -
Lista Opções -
Inicializador -
Ini. Browse -
Campo ZA0_NIVEL
Tipo C Ordem 10 Tamanho 2 Decimal 0 Formato @!
Contexto Real Propriedade Alterar Obrigatório N Browse N
Título NivelAprov.
Descrição NivelAprovacao

Help

Determina o nivel de aprovaçao, o sistema usara nivel de aprovação quando houver no minimo uma regra com dois níveis

Configurações adicionais

F3 -
Modo Edição -
Val. Usuário -
Lista Opções -
Inicializador -
Ini. Browse -
Campo ZA0_DATAE
Tipo DATA Ordem 11 Tamanho 8 Decimal 0 Formato -
Contexto Real Propriedade Alterar Obrigatório N Browse N
Título Data Emissao
Descrição Data Emissao

Help

Data de Emissão dos movimentos de alçadas

Configurações adicionais

F3 -
Modo Edição -
Val. Usuário -
Lista Opções -
Inicializador -
Ini. Browse -
Campo ZA0_DATAM
Tipo DATA Ordem 12 Tamanho 8 Decimal 0 Formato -
Contexto Real Propriedade Alterar Obrigatório N Browse N
Título Data Movim.
Descrição Data Movimentacao

Help

Data do movimento de transferência

Configurações adicionais

F3 -
Modo Edição -
Val. Usuário -
Lista Opções -
Inicializador -
Ini. Browse -
Campo ZA0_HORAM
Tipo C Ordem 13 Tamanho 5 Decimal 0 Formato 99:99
Contexto Real Propriedade Alterar Obrigatório N Browse N
Título Hora Movim.
Descrição Hora Movimentacao

Help

Horário de Movimentação dos movimentos de transferência

Configurações adicionais

F3 -
Modo Edição -
Val. Usuário -
Lista Opções -
Inicializador -
Ini. Browse -
Campo ZA0_OBS
Tipo C Ordem 14 Tamanho 100 Decimal 0 Formato @!
Contexto Real Propriedade Alterar Obrigatório N Browse S
Título Observacao
Descrição Observacao

Help

Campo destinado a observações referentes aos movimentos de transferências

Configurações adicionais

F3 -
Modo Edição -
Val. Usuário -
Lista Opções -
Inicializador -
Ini. Browse -
Campo ZA0_IDOLD
Tipo C Ordem 15 Tamanho 6 Decimal 0 Formato @!
Contexto Real Propriedade Alterar Obrigatório N Browse N
Título Id Anterior
Descrição Id Anterior (Transf.)

Help

Usuário Aprovador anterior aos movimentos de transferências

Configurações adicionais

F3 -
Modo Edição -
Val. Usuário -
Lista Opções -
Inicializador -
Ini. Browse -
Campo ZA0_PROCES
Tipo C Ordem 16 Tamanho 8 Decimal 0 Formato @!
Contexto Real Propriedade Alterar Obrigatório N Browse S
Título Cod. Regra
Descrição Codigo Regra Alcada

Help

Codigo da Regra dos movimentos alçadas/transferencias

Configurações adicionais

F3 -
Modo Edição -
Val. Usuário -
Lista Opções -
Inicializador -
Ini. Browse -
Campo ZA0_SOLICT
Tipo C Ordem 17 Tamanho 6 Decimal 0 Formato @!
Contexto Real Propriedade Alterar Obrigatório N Browse N
Título Solicitante
Descrição Cod. Usuario Solicitante

Help

Codigo do Usuario solicitante referentes aos movimentos de alçadas

Configurações adicionais

F3 -
Modo Edição -
Val. Usuário -
Lista Opções -
Inicializador -
Ini. Browse -
Campo ZA0_CODAUS
Tipo C Ordem 18 Tamanho 6 Decimal 0 Formato @!
Contexto Real Propriedade Visualizar Obrigatório N Browse N
Título Cod.Aus.Temp
Descrição Cod. Ausencia Temporaria

Help

-

Configurações adicionais

F3 -
Modo Edição -
Val. Usuário -
Lista Opções -
Inicializador -
Ini. Browse -
Campo ZA0_TPLIB
Tipo C Ordem 19 Tamanho 1 Decimal 0 Formato @!
Contexto Real Propriedade Visualizar Obrigatório N Browse N
Título Tp.Liberacao
Descrição Tipo de Liberacao

Help

-

Configurações adicionais

F3 -
Modo Edição -
Val. Usuário -
Lista Opções -
Inicializador -
Ini. Browse -
Campo ZA0_LINKWF
Tipo C Ordem 20 Tamanho 50 Decimal 0 Formato @!
Contexto Real Propriedade Visualizar Obrigatório N Browse N
Título Link Html WF
Descrição Arquivo HTML Link do WF

Help

Informe o nome do arquivo html gerado pelo processo de worfklow que será utilizado no Link WF

Configurações adicionais

F3 -
Modo Edição -
Val. Usuário -
Lista Opções -
Inicializador -
Ini. Browse -
Campo ZA0_ORIGAP
Tipo C Ordem 21 Tamanho 1 Decimal 0 Formato @!
Contexto Real Propriedade Visualizar Obrigatório N Browse N
Título Origem Aprov
Descrição Origem da Aprovacao

Help

Indica a origem da Aprovação:
1 - Manual pelo Sistema/ERP
2 - Link do Workflow

Configurações adicionais

F3 -
Modo Edição -
Val. Usuário -
Lista Opções 1=Sistema; 2=Workflow
Inicializador -
Ini. Browse -
Campo C5_X_IDAL
Tipo C Ordem Próxima Disponível Tamanho 10 Decimal 0 Formato @!
Contexto Real Propriedade Visualizar Obrigatório N Browse N
Título ID ALCADA
Descrição IDALC

Help

Identificador do Controle de Alcadas.

Configurações adicionais

F3 -
Modo Edição -
Val. Usuário -
Lista Opções -
Inicializador -
Ini. Browse -
Campo C5_X_DOC
Tipo C Ordem Próxima Disponível Tamanho 6 Decimal 0 Formato @!
Contexto Real Propriedade Visualizar Obrigatório N Browse N
Título Num. Doc.
Descrição Número Documento.

Help

Numero/Codigo do Documento com integracao no Controle de Alcadas.

Configurações adicionais

F3 -
Modo Edição -
Val. Usuário -
Lista Opções -
Inicializador -
Ini. Browse -
Campo C5_X_STS
Tipo C Ordem Próxima Disponível Tamanho 1 Decimal 0 Formato @!
Contexto Real Propriedade Visualizar Obrigatório N Browse N
Título Status Aprov
Descrição Status da Aprovação

Help

Status do movimento de alçada:
1 - Aguardando Aprovacao
2 - Aguardando Aprov. Nivel Anterior
3 - Aprovado
4 - Transferido p/ outro Aprovador
5 - Reprovado
6 - Nivel Anterior Reprovado

Configurações adicionais

F3 -
Modo Edição -
Val. Usuário -
Lista Opções -
Inicializador -
Ini. Browse -
Campo C5_X_SOL
Tipo C Ordem Próxima Disponível Tamanho 6 Decimal 0 Formato @!
Contexto Real Propriedade Visualizar Obrigatório N Browse N
Título Solicitante
Descrição Usuario Solicitante

Help

Codigo do Usuario Solicitante.

Configurações adicionais

F3 -
Modo Edição -
Val. Usuário -
Lista Opções -
Inicializador -
Ini. Browse -
Campo C5_X_OBS
Tipo MEMO Ordem Próxima Disponível Tamanho - Decimal - Formato -
Contexto Real Propriedade Visualizar Obrigatório N Browse N
Título ObsSolicit.
Descrição Observacao do Solicitante

Help

Informe a Justificativa para solicitar a liberacao do documento.

Configurações adicionais

F3 -
Modo Edição -
Val. Usuário -
Lista Opções -
Inicializador -
Ini. Browse -
08. Parâmetros (SX6)

8. Parâmetros (SX6)

Nome Tipo Descrição Conteúdo
MV_X013T01 Caracter Tabela 01 Cabecalho Expedição. ZA2
MV_X013T02 Caracter Tabela 02 Itens Expedição. ZA3
MV_X013T03 Caracter Rest. Carga - Pedidos Excluídos. ZA4
MV_X013001 Não utilizado. Manter para fins de compatibilidade.
MV_X013002 Não utilizado. Manter para fins de compatibilidade.
MV_X013003 Caracter Usuario com permissao para alterar lote expedição e Liberar Faturamento. Administrador
MV_X013004 Lógico Alterar quantidade do Ped. Vendas de acordo com a quantidade expedida. .T.
MV_X013005 Lógico Fatura pedidos no encerramento da expedição. .T.
MV_X013006 Caracter Serie da Nota Fiscal emitida pela Expedicao. 001
MV_X013007 Numérico % de tolerancia possivel a maior da quantidade total do Pedido de Vendas. 0
MV_X013008 Numérico % de tolerancia possivel a menor da quantidade total do Pedido de Vendas. 0
MV_X013009 Caracter Intervalo para identificar produto na etiqueta. Primeira posição = posição inicial, segunda posição = quantidade de caracteres. 1,6
MV_X013010 Caracter Intervalo para identifcar numero do lote na etiqueta. Primeira posição = posição inicial, segunda posição = quantidade de caracteres. 7,1
MV_X013011 Caracter Intervalo para identifcar o armazém do lote na etiqueta. Primeira posição = posição inicial, segunda posição = quantidade de caracteres. 11,3
MV_X013012 Caracter Libera para expedicao com bloqueios de 1 Credito / 2 Estoque SS
MV_X013013 Caracter Numero sequencial da pre-separacao.
MV_X013014 Caracter Busca endereco do produto do Pedido Vendas SC6 ou tabela endereco CBJ CBJ
MV_X013015 Lógico Ativa tela de selecao do portador para emissão de boleto bancario no final da expedição ao efetivar o faturamento efetivar o faturamento. (ADDOn CNAB Receber) .T.
MV_X013016 Lógico Ativa Transmissao automatica da NFe após o faturamento da exepdicao (encerramento). .F.
MV_X013017 Numérico Informe qual é o padrão da etiqueta para leitura na Expedição:
1=(Etiquetas separadas para Produto e Lote),
2=(Mesma etiqueta Produto e Lote)
1
MV_X013018 Caracter Intervalo para identificar a quantidade (peso) para produtos pesáveis (etiquetas que iniciam com “2”. 25,1
09. Gatilhos (SX7)

9. Gatilhos (SX7)

Campo Sequencia Contra Dom. Tipo Regra Posiciona Condicao
Z01_TPBUSC 001 Z01_ALIAS 1 = Primário - N MM->Z01_TPBUSC='U'
Z01_TPBUSC 002 Z01_INDICE 1 = Primário - N M->Z01_TPBUSC='U'
Z01_TPBUSC 003 Z01_CAMPO 1 = Primário - N M->Z01_TPBUSC='U'
Z01_TPBUSC 004 Z01_IDUSER 1 = Primário - N M->Z01_TPBUSC="E"
Z01_TPBUSC 005 Z01_NMUSER 1 = Primário - N M->Z01_TPBUSC="E"
Z01_TPLIB 001 Z01_NIVEL 1 = Primário 01 N M->Z01_TPLIB='D'
Z02_APROV 001 Z02_NOME 1 = Primário U_FSP00101("USR",M->Z02_APROV) N -
Z02_SUBST 001 Z02_SUBNOM 1 = Primário U_FSP00101("USR",M->Z02_SUBST) N -
10. Índices (SIX)

10. Índices (SIX)

Indice Ordem Chave Descrição NickName
Z00 1 Z00_FILIAL+Z00_PROCES Funcao
Z01 1 Z01_FILIAL+Z01_PROCES+Z01_SEQ Processo + Sequencia
Z01 2 Chave Z01_FILIAL+Z01_PROCES+Z01_NIVEL Processo + Nivel
Z01 3 Z01_FILIAL+Z01_PROCES+Z01_STATUS Processo + Regra Ativa?
Z01 4 Chave Z01_FILIAL+Z01_IDUSER Aprovador
Z02 1 Z02_FILIAL+Z02_COD Codigo
Z02 2 Z02_FILIAL+Z02_APROV Aprovador
Z02 3 Z02_FILIAL+Z02_SUBST Substituto
ZA0 1 ZA0_FILIAL+ZA0_COD+ZA0_SEQ+ZA0_NIVEL Codigo + Sequencia + Nivel
Z03 2 Z03_FILIAL+Z03_COD+Z03_IDUSER Codigo + Aprovador
ZA0 3 ZA0_FILIAL+ZA0_COD+ZA0_NIVEL+ZA0_SEQ Codigo + NivelAprov. + Sequencia
SC5 Proxima Disponível C5_FILIAL+C5_X_IDAL IDALC SC5ALC
11. Consulta Padrão (SXB)

11. Consulta Padrão (SXB)

Tipo Nome Descrição Colunas Retorno
US - Consulta Usuários USRZ01 UsuarioAlcadas ID, FULLNAME Nome Completo
DB Z00 Destinatarios WF Z00_PROCES, Z00_DESCRI, Z00_DEST Z00->Z00_PROCES
12. Manual de operação

12. Manual de operação

1. Inclusão Separação/Expedição

Por default, todos os produtos deverão ser expedidos, no entanto, caso existe algum produto que deve ser “desconsiderado” na expedição, ou seja, não sofre a leitura da etiqueta para efetuar a expedição, é possível configurar no cadastro de produtos o campo B1_X_NEXP = “N”. Desta forma ao iniciar uma nova expedição, estes produtos serão marcados como já expedidos de forma automática.

1.1 Por Pedido de Vendas

Para efetuar a expedição/separação das mercadorias através do Pedido de Vendas, basta informar seu número (manualmente) ou através de leitura de código de barras (se existir). Serão listados todos os produtos pendentes de separação/expedição (somente são apresentados itens liberados, ou seja, que possuam a tabela SC9 gravada).

Verificar parâmetro: MV_X013012 = Libera para expedição com bloqueios de Crédito (1), Estoque (2). Exemplos: SS, apresentados todos os itens, mesmo com bloqueios de crédito ou estoque. SN, apresentados itens com bloqueio de crédito, itens com bloqueio de estoque não. NN, itens com bloqueio de crédito ou estoque não são apresentados.

A partir deste ponto, poderão ser informados os produtos que estão sendo separados.

A digitação do campo Etiqueta pode ser realizada através de leitura do código de barras do produto, ou seu código interno no sistema Totvs Protheus.

Verificar parâmetros: MV_X013007 = % Tolerância acima da quantidade total MV_X013008 = % Tolerância abaixo da quantidade total

Durante o processo de leitura dos itens da expedição, o sistema verifica o parâmetro MV_X013007, permitindo assim a expedição acima do que está no pedido de vendas no percentual definido no parâmetro. Exemplo se o MV_X013007 estiver configurado para 10%, o segundo item do exemplo acima (Produto 99FF02) poderia ser expedido com 11 Un, ao invés de 10.

Já o em relação ao parâmetro MV_X013008, será verificado somente ao encerrar a expedição, permitindo encerrá-la se a quantidade estiver dentro da tolerância mínima. Ou seja, desta forma, permite a expedição com quantidade menor do que a incluída no pedido de vendas.

MV_X013017 = Determina o padrão da etiqueta para a leitura na expedição: - 1 = Etiquetas separadas para produto e Lote - 2 = Mesma etiqueta contém o produto e Lote

MV_X013009 = Intervalo para identificar o código produto na etiqueta (Exemplo: 1,4 – inicia na posição 1, com 4 dígitos) MV_X013010 = Intervalo para identificar o Lote do produto na etiqueta (Exemplo: 7,4 – inicia na posição 7, com 4 dígitos) MV_X013011 = Intervalo para identificar o Armazém do Lote do produto na etiqueta (Exemplo: 11,2 – inicia na posição 11, com 2 dígitos) MV_X013018 = Intervalo para identificar o peso na etiqueta

Pontos de Entrada disponibilizados:

PE013A01 - Ponto de Entrada após a leitura da Etiqueta/Produto, recebe como parâmetro o código do produto e a leitura do get, e deve retornar a quantidade.

PE013A02 - Ponto de Entrada após a leitura da Etiqueta/Produto, recebe como parâmetro o código do produto e o código informado no campo Etiqueta, e deve retornar o novo código a ser considerado.

1.2 Por Carga (OMS - Getão de Distribuição)

Após a montagem da carga, no ambiente OMS – Gestão de Distribuição, na rotina de Expedição *, informar o número da Carga. Serão listados todos os produtos pendentes de separação/expedição da carga informada.

Aplicam-se as mesmas configurações e parametrização do item 3.1.

Importante: Para separação por pedido ou por Carga, se todos os itens separados corresponderem 100% aos itens a serem separados, ou seja, foram expedidos completamente, o status da Expedição será “Liberado” para faturamento. Caso contrário, se existir alguma pendência, o status da Expedição será em aberto, e deverá ser utilizada a rotina de Liberação de Faturamento, para que seja possível encerrar a expedição.

1.3 Por NOTA FISCAL

Após a emissão da Nota Fiscal de Saída, na rotina de Expedição *, informar o número da Nota Fiscal. Serão listados todos os produtos pendentes de separação/expedição da carga informada.

Aplicam-se as mesmas configurações e parametrização do item 3.1.

2. Alteração Separação/Expedição

A rotina de separação/expedição poderá ser gravada de forma parcial, e posteriormente alterada para dar continuidade ao processo de expedição.

Para tanto, basta selecionar a expedição em questão e selecionar a opção Alterar.

Atenção: Não é possível excluir itens já separados/expedidos. A única forma é realizar a exclusão total da expedição, e somente será possível efetuar a exclusão se a legenda da expedição estiver em verde (Aberto) ou amarelo (Liberado para Faturamento).

2.1 Alteração do Pedido de Vendas

Na hipótese de alteração de um pedido de vendas, que já possua itens separados/expedidos, o sistema emitirá um aviso informando que a alteração excluirá automaticamente as expedições deste pedido. Isto se faz necessário para garantir a consistência dos registros.

Mensagem apresentada:

3. Faturamento Separação/Expedição

Após a separação de todos os produtos, referentes a determinado Pedido de Vendas (legenda amarela), é possível efetuar a Expedição (Faturamento da Nota Fiscal), em Outras Ações -> Encerrar.

Verificar parâmetros:

MV_X013005 = Fatura pedidos no encerramento da expedição (.T. habilita o faturamento) MV_X013006 = Série da Nota Fiscal que será emitida. MV_X013004 = Se a expedição possui itens com quantidade diferente do Pedido de Vendas, o sistema deve alterar o Pedido para que o mesmo seja atendido por completo ? Ou seja, para que o pedido de vendas não seja atendido de forma parcial. (.T. habilita a alteração).

Somente expedições com legenda amarela serão permitidas para faturamento, na hipótese da expedição ainda estar com a legenda verde (não separada completamente), existe a possibilidade de autorizar a liberação para faturamento, neste caso, de expedições parciais. Para isto, em Outras Ações->Liberar Faturamento.

Verificar parâmetros: MV_X013003 = Usuários que podem efetuar a Liberação para Faturamento e alterar o Lote do produto. MV_X013016 = Efetua transmissão automática do Documento de Saída.

Ponto de Entrada disponibilizado:

PE013A03 - Ponto de Entrada que permite manipular o pedido de vendas, antes do seu faturamento.

4. Consulta Separação/Expedição

Na rotina de Pedido de Vendas, é possível consultar quais produtos já foram separados/expedidos.

Pedido de vendas -> Outras Ações -> Consulta Expedição

5. Relatório

Em Outras Ações -> Imprimir Separação, é possível emitir um relatório referente a expedição selecionada.

6. Restauração de Pedido na Carga Após Exclusão da NF

Por padrão, quando uma nota fiscal amarrada a uma carga é excluída para ajustes fiscais que porventura tenham gerado rejeição na transmissão, automaticamente o pedido de venda é desvinculado da carga e, consequentemente, não é possível fazer com que o pedido seja reinserido na mesma.
Este tópico tem por objetivo ajudar neste processo. Caso uma NF de venda seja excluída, é feito uma análise para verificar se ela está amarrada a uma carga. Se assim for, alguns dados da amarração são armazenados em uma tabela de backup, definida no parâmetro MV_X013T03 (ZA4 no padrão). A partir disso, não será possível alterar uma série de dados do pedido, permitindo apenas ajustes fiscais para refaturamento. Ao faturar o pedido através da rotina Pedido de Venda > Outras ações > Prep. Doc. Saída, o pedido será restaurado na carga a qual estava amarrado anteriormente.

Os dados abaixo do pedido não poderão ser alterados caso ele se enquadre na situação relatada acima:

  • Cliente;
  • Cliente Entrega;
  • Condição de Pagamento;
  • Vendedor;
  • Inclusão/Exclusão de itens no PV;
  • Produto;
  • Quantidade;
  • Preço;
  • Armazém;

Caso seja necessário alterar alguma das informações acima, pode-se fazer uma cópia do pedido, excluir o pedido original, e alterar a cópia. Porém, o pedido não será restaurado na carga e não será possível vinculá-lo à mesma em nenhuma hipótese.